vidyatilakeducational@gmail.com
+91 9545553130
Inquiry
HOME
ABOUT
Ph.D ADMISSION
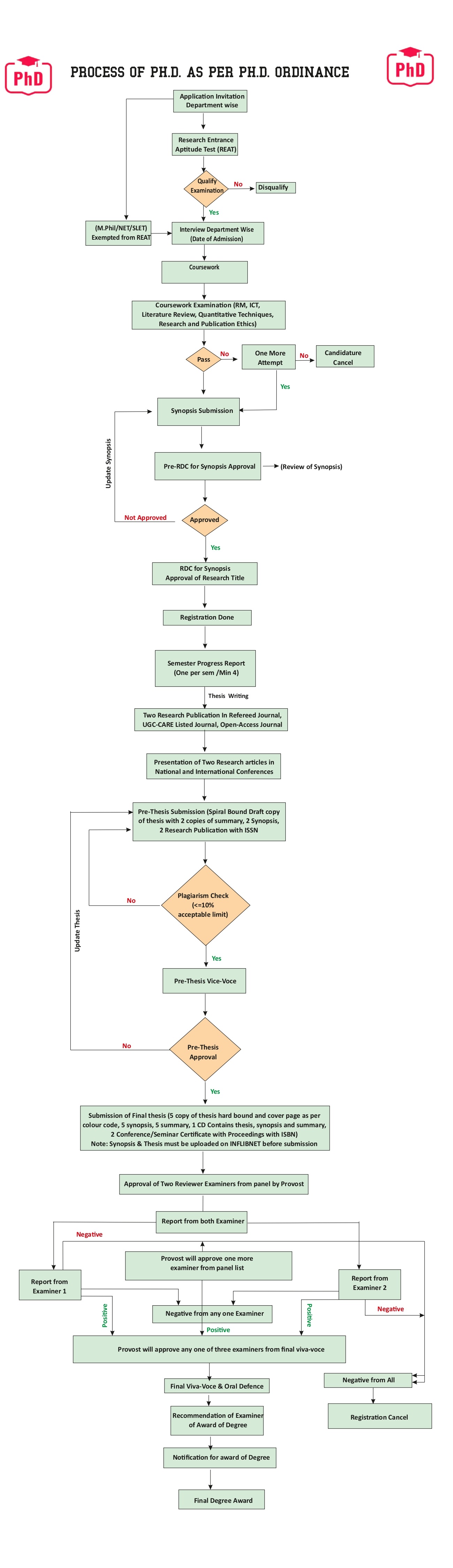
Ph.D PROCESS
SERVICES
TOPIC SELECTION
RESEARCH PROPOSAL
SYNOPSIS WRITING
RESEARCH PAPER WRITING
THESIS WRITING
DISSERTATION WRITING
DATA ANALYSIS
EDITING AND PROOFREADING
PLAGIARISM CHECKING AND REMOVAL
PUBLICATION
COURSES
FAQ
CONTACT
PROCESS OF Ph.D.
UGC Regulation 2022 - Minimum Standards and Procedures forAward of Ph.D. Degree